矫正牙齿多钱 2025价目表与费用详情
由于受到你身处的城市、所挑选的医院、矫正的方式以及牙齿复杂程度等诸多因素的影响,矫正牙齿的费用不存在统一标准,从几千到几万乃至更高均存在可能。这篇文章会协助你梳理清楚这些费用的构成,使你对于矫正牙齿所需准备的金额有一个明晰的底数。
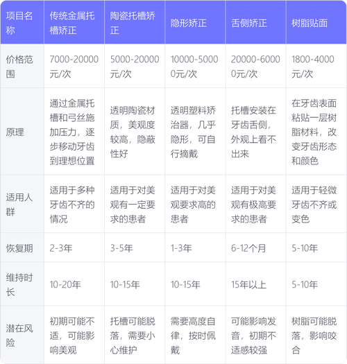
矫正牙齿一般多少钱

当下市面上,传统金属托槽矫正的费用大概处于 1 万至 3 万元的区间内,这属于极为常见且性价比最为突出的一种选择。要是你对于美观方面的要求相对高一点,那么能够挑选陶瓷半隐形托槽,其费用大概在 2 万至 4 万元上下。而在年轻人里颇为流行的隐形矫正,像隐适美或者时代天使,它的价格通常处于 3 万至 6 万元。舌侧矫正鉴于技术难度是最大的,所以费用也是最高的,一般在 5 万至 8 万元甚至还要更高。留意一下,这仅仅是大体的范围,一线城市通常会比二三线城市贵上一些。
影响牙齿矫正价格因素
为何价格出现如此大的差异呢?其一在于医生成本,存在这样一种状况,即身为经验丰富的正畸专科医生,其收费相较于普通全科医生而言,自然会更高。其二是材料成本体现于此,进口的托槽以及隐形牙套,其材料费本身相较于国产的就更为昂贵。再者,你的牙齿畸形程度也会对费用产生直接影响,牙齿呈现简单的拥挤情形以及复杂的骨性龅牙情况,二者之间的治疗难度以及时长全然不同,费用差距也就会很大。另外,公立医院与私立诊所的定价体系存在差异,公立医院有着明确的标价,然而通常不存在折扣,私立诊所却常常设有优惠套餐。
不同矫正方式怎么选

仅依据价格来挑选矫正方式是不行不通的。要是你在资金预算方面存在限制,并且对于美观的期望并不强烈,那传统金属托槽便是极具成熟稳定性的选择。要是你鉴于工作或者社交的缘故,不想让他人瞧见“钢牙”,那么隐形矫正或者陶瓷托槽会更适配。要是属于复杂的骨性畸形情况,或许舌侧矫正或者搭配外科手术才能够达成理想成效。重点在于要前往正规的口腔医院觅得专业医生进行面诊,他们会依照你的牙齿CT、脸型以及个人诉求,给出最为契合你的方案,而非最贵的或者最便宜的。
如何省钱矫正牙齿

要想省钱,首先得建议多去咨询几家正规医院,这其中涵盖公立以及大型连锁私立医院,要去对照它们给出的方案还有总的费用,好多私立诊所会在寒暑假或者特定节日推出优惠活动。其次呢,可以去询问是不是支持分期付款,这能够缓解一次性付款所带来的压力。最为关键重要的一点是,绝对一定要挑选专业又负责的医生,一次成功的矫正能够让你终身从中受益,然而失败的二次修复会让你耗费更多的时间以及金钱。
你是不是正处于思索要不要去做牙齿矫正寻思之中,又或者你所进行的牙齿矫正环节已然完成了,诚挚欢迎你在评论区域把你咨询得来的价格或者你亲身经历的矫正过程分享出来,为那些正处于犹豫不决状态的朋友们提供一份参考依据,倘若你感觉这些分享是有价值作用成效的话,也千万不要忘记去点一个赞并且进行分享!









